Instance Verification Kit (IVK)
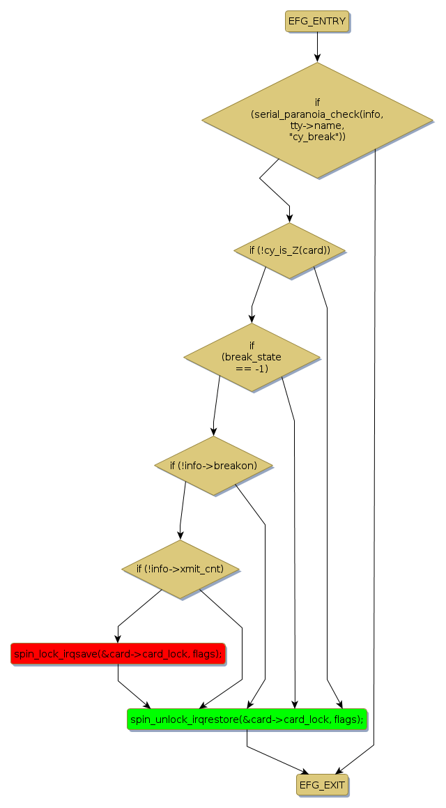
spin lock @ [68334+43+/linux-3.19-rc1/drivers/tty/cyclades.c]
Instance Signature: card_lock
|
The Matching Pair Graph:
|
|
Function Name
|
Control Flow Graph (CFG)
|
Events Flow Graph (EFG)
|
Source Correspondence
|
|
cy_break
|
|
|
[67697+8+/linux-3.19-rc1/drivers/tty/cyclades.c]
|